近日,信息学院巩敦卫教授团队在期刊《IEEE Transactions on Software Engineering》上,发表题为“Evolutionary generation of test suites for multi-path coverage of MPI programs with non-determinism”的学术论文,报导了软件测试领域的最新研究成果。
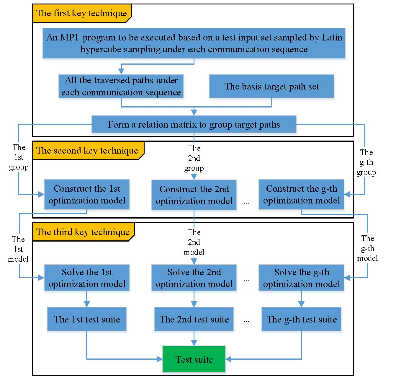
很多复杂计算问题通常采用并行编程实现。消息传递程序是一类典型的并行程序,但该类程序具有的不确定特性,使得相同的程序输入可能遍历不同的代码片段,增加了同时生成覆盖多条路径所需测试套件的难度。为了解决该问题,本文提出了消息传递并行程序多路径覆盖测试套件进化生成方法,该方法基于待覆盖路径与遍历通信边集合的关系矩阵,将待覆盖路径分为若干组,每组路径覆盖测试套件生成问题建模为约束优化问题,并采用增强的进化优化算法求解建立的多组模型,从而生成覆盖多路径的测试套件。大量实验结果表明,所提方法能够高效生成期望的测试套件,大幅度降低了并行程序测试的计算消耗。
下图是所提方法的一般框架。本文的主要贡献包括:(1)提出了基于关系矩阵的路径分组策略;(2)建立了基于分组的多路径覆盖测试套件生成优化模型;(3)给出了基于增强进化优化算法的测试套件高效生成方法。

据悉,该成果由信息学院巩敦卫教授及其指导的博士后孙百才等共同完成,其中,巩敦卫教授是论文的唯一通讯作者,孙百才博士后是论文的第一作者,万象城allwincity官网为论文的唯一通讯单位。《IEEE Transactions on Software Engineering》是软件工程领域的顶级期刊,也是中国计算机学会推荐的A类期刊,最新影响因子高达9.322。
论文信息:
Title: Evolutionary generation of test suites for multi-path coverage of MPI programs with non-determinism
Authors: Baicai Sun, Dunwei Gong*, Feng Pan, Xiangjuan Yao, Tian Tian
DOI: 10.1109/TSE.2023.3263509