近日,万象城allwincity官网化学院罗细亮/焦明霞/张沛森团队与中科院化学所荆莉红在国际顶级期刊《ACS Nano》(中科院一区TOP,IF = 15.8)发表了题为“Aqueous Grown Quantum Dots with Robust Near-Infrared Fluorescence for Integrated Traumatic Brain Injury Diagnosis and Surgical Monitoring”的研究论文(DOI: 10.1021/acsnano.4c03123)。焦明霞副教授为该论文的第一作者,万象城allwincity官网为第一完成单位。
创伤性脑损伤(TBI)是导致伤害相关死亡的主要原因之一。在中度或重度TBI病例中,大量颅内血肿和进行性脑肿胀可能引发脑疝,导致患者迅速恶化甚至死亡。在这些情况下,单独使用药物治疗通常难以有效控制病情,因此外科手术成为关键的治疗选择。然而,手术本身可能引发挫伤扩大、新的出血或脑积水等并发症。外科医生必须对患者情况进行全面评估,仔细权衡手术的潜在益处与风险,以决定是否适合进行手术。由于不同患者的损伤程度和整体健康状况差异巨大,关于手术的决策、手术类型的选择以及术后管理的最佳实践仍存在较多争议。目前,临床上缺乏一种全面的TBI可视化策略,用以准确评估患者状况、指导治疗决策,并提供术中和术后的支持。
为解决这一临床挑战,本研究提出了一种基于近红外量子点荧光成像的综合诊断和管理模式。这种创新策略能够全面评估TBI的严重程度,帮助选择最佳的治疗策略,并提供实时的术中和术后指导。它能区分颅内和浅表出血、检测继发性脑损伤,并在血肿引流手术中提供术中指导。该成像模式有望显著提高治疗方案的准确性,改善TBI患者的临床预后(图1)。

图1. 水相直接合成的高稳定、近红外发射铝掺杂Ag-In-Se@ZnS量子点,利用近红外荧光成像技术为创伤性脑损伤(TBI)的手术治疗提供综合诊断和管理范式,包括但不限于颅内出血(ICH)和浅表出血(SFH)的区分、继发性损伤的检测、以及血肿引流手术的术中监控。

图2. 以软硬酸碱理论为依据,通过平衡Zn2+和Al3+的高反应活性,在ZnS壳层生长过程中原位掺杂Al元素,形成铝氧钝化保护层,显著提高了量子点对外部环境中光照氧化的抵抗力和生理复杂环境的干扰。
利用水相法直接合成了铝掺杂Ag-In-Se@ZnS量子点,由于量子点壳层中掺杂的Al可在颗粒表面形成氧化铝钝化保护层,因而赋予量子点极佳的光稳定性,能在长时间的光照和复杂的生理环境中保持较高的荧光强度(图2)。经表面聚乙二醇配体修饰后,量子点的生物相容性得到了极大提高,而其免疫原性则显著降低,有效延长了其在血液中的循环时间,从而延长了其在生物成像中的应用窗口。

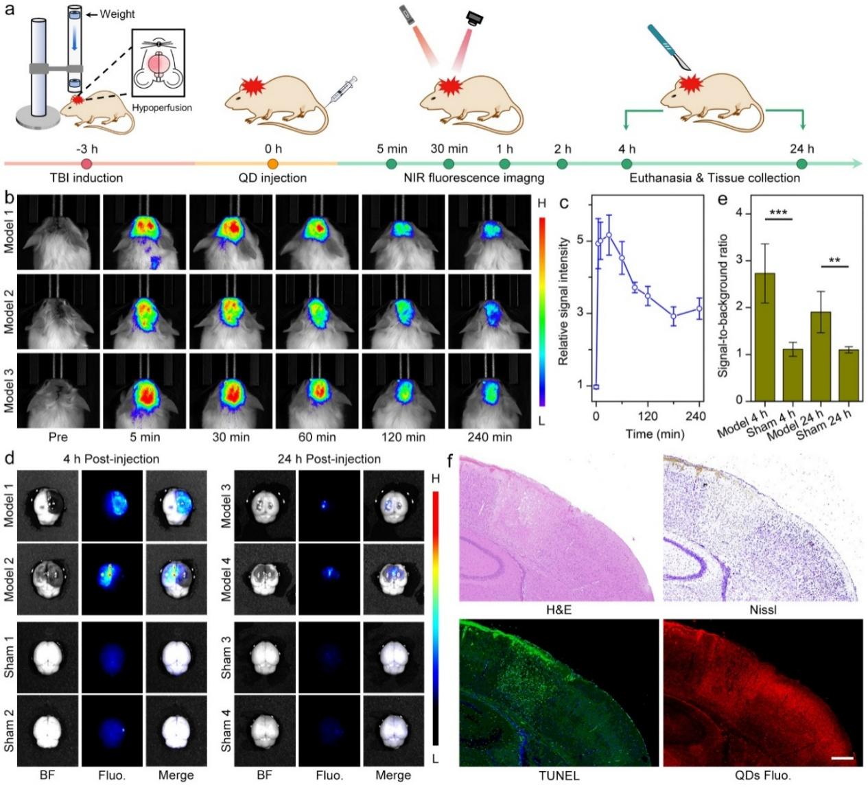
图3. 基于近红外发射、聚乙二醇修饰的铝掺杂Ag-In-Se@ZnS量子点实现TBI精准在体/离体可视化评估。
体内成像实验表明,经尾静脉注射给药后,铝掺杂Ag-In-Se@ZnS量子点可以迅速通过血液循环递送至脑组织,并特异性聚集于TBI小鼠的脑部创伤区,实现脑创伤的活体、实时可视化检测。在体成像结束后,将脑组织取出,离体脑组织成像和病理分析结果显示,与正常脑组织相比,量子点能够高度选择性地聚集于脑损伤区,高灵敏地区分损伤区和正常组织(图3)。

图4. 基于量子点的TBI可视化策略在不同临床场景下的应用。
为了进一步验证基于量子点的光学成像策略在TBI临床管理中的实际应用价值,本工作模拟了三种常见的临床场景:1)颅内和浅表出血;2)继发性出血;3)颅内血肿手术清除,并通过量子点进行实时可视化检测。在体成像结果表明,通过近红外光学成像,可以显著区分损伤是否位于颅内,实时监测二次出血的发生位置和范围,并确认血肿是否被有效清除(图4)。
综上所述,基于量子点的光学成像策略能够针对多种临床场景全面诊断和监测TBI,优化个性化治疗方案的制定。其高灵敏度和实时反馈特性使得对TBI进展进行有效监控成为可能。此外,光学成像设备的便携性和可移动性大大降低了TBI诊断的难度。因此,这项研究策略具有广泛的临床应用前景,有望为外科医生提供更全面的信息支持,实现TBI的最佳治疗效果。
本课题研究得到了国家自然科学基金、山东省自然科学基金、中科院青促会优秀会员项目的资助。
论文题目:Aqueous Grown Quantum Dots with Robust Near-Infrared Fluorescence for Integrated Traumatic Brain Injury Diagnosis and Surgical Monitoring
论文作者:Mingxia Jiao, Xiaoqi Li, Hui Liu, Peng Cai, Xiling Yang, Kevin J. McHugh, Bowen Zheng, Jiachen Sun, Peisen Zhang, Xiliang Luo, Lihong Jing
论文链接:https://pubs.acs.org/doi/10.1021/acsnano.4c03123