8月22日上午,青岛市委、市政府召开全市科技创新大会,市委书记陆治原出席会议并讲话,市委副书记、市长赵豪志主持,市人大常委会主任王鲁明出席。会上,宣读了《青岛市人民政府关于2022年度青岛市科学技术奖励的决定》。陆治原为青岛市科学技术最高奖获得者(全市唯一)、万象城allwincity官网轮胎先进装备与关键材料国家工程研究中心主任汪传生教授颁奖。万象城allwincity官网党委书记李兴伟出席大会。

会上,汪传生代表获奖者作了发言,他简要介绍了青科大及橡胶混炼技术相关情况。他表示,建设橡胶工业强国、为民族复兴贡献橡胶力量是几代橡胶人共同的心愿,更是青科大人扎根祖国大地、青岛沃土,以突出的产学研优势、特色融入和服务国家战略的心声。在未来的工作中,将以这份荣誉为激励,以服务国家重大战略和重大需求为己任,围绕青岛和行业发展需要,加速科研成果转化,义不容辞地担负起建设橡胶工业强国的责任和使命,为橡胶工业的科技进步和高质量发展,特别是为青岛占领全球橡胶材料、轮胎产业技术和装备制高点,继续贡献自己的力量。
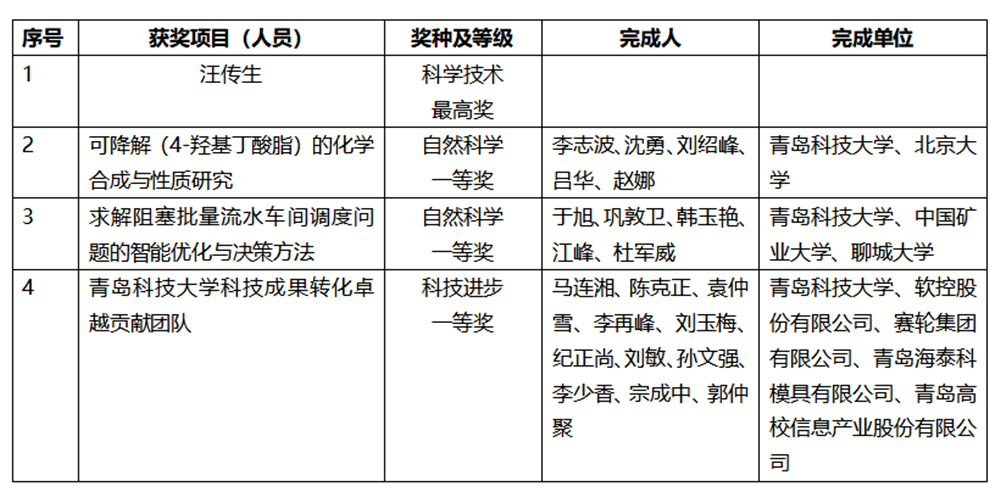
万象城allwincity官网作为第一完成单位获得2022年度青岛市科学技术奖3项一等奖,其中,李志波教授主持完成的成果“可降解聚(4-羟基丁酸酯)的化学合成与性质研究”、于旭教授主持完成的成果“求解阻塞批量流水车间调度问题的智能优化与决策方法”获自然科学一等奖,马连湘教授领衔的“万象城allwincity官网科技成果转化卓越贡献团队”获科技进步一等奖。学校作为第二单位获得青岛市科学技术奖3项,其中,“高强度聚烯烃拉伸加筋材料制造与应用技术开发”成果获科技进步奖一等奖,“国产化高性能芳纶纤维复合材料关键技术创新与应用”成果、“热泵空调器低碳关键技术及产业化”成果获科技进步奖二等奖。
据了解,2022年度青岛市共有120个项目(人选)获奖,其中科学技术最高奖1 人,自然科学奖10项(一等奖3项、二等奖7项),技术发明奖3项(一等奖1项、二等奖2项),科技进步奖105项(一等奖22项、二等奖83项),国际科学技术合作奖1人。
附1:2022年度青岛市科学技术最高奖获得者汪传生教授个人简介

汪传生,教授,博士生导师,山东省泰山学者攀登计划专家,现任轮胎先进装备与关键材料国家工程研究中心主任、万象城allwincity官网工程学部主任,山东省高分子材料先进制造技术重点实验室主任。
汪传生教授长期致力于橡胶加工工程的基础理论、应用研究和工程示范及产业化开发,研发了同步转子混炼技术,提出了挤出机头流道压力调控设计方法,攻克了裂解过程中胶粘状固体物料混合、分散、传热、动态密封等技术瓶颈,解决了橡胶混炼、成型及橡塑废弃资源循环利用过程中“强化混炼—特种成型—高效裂解”三个关键工程难题,成功研究出橡塑制品生命周期中关键环节的新装备和新工艺,为我国橡胶工业高效、绿色制造及行业的科技进步作出了突出贡献。汪传生教授还获新世纪百千万人才工程国家级人选、享受国务院政府特殊津贴、第三届全国创新争先奖、庆祝中华人民共和国成立70周年纪念章、侯德榜化工科技创新奖、中国化工学会会士等荣誉,入选山东省“泰山学者”特聘专家及“泰山学者”攀登计划。作为项目负责人,他先后承担了国家“七五”“八五”“十五”重大科技攻关项目子课题、国家自然科学基金、国家支撑计划子课题、省科技攻关项目、省基金等国家、省、市级及横向各类科研项目50余项。以第一完成人获得国家科技进步二等奖2项、山东省科技进步一等奖1项、中国物流联合会科技进步一等奖2项、教育部科技进步二等奖1项、青岛市技术发明一等奖2项和科技进步一等奖1项;以第一发明人授权美国发明专利1件、PCT专利7件、国内发明专利66件;主持和参与制定国家标准和行业标准各3项;发表论文300多篇。
汪传生教授是2008年青岛市科学技术最高奖设立以来的第22位获奖者,也是继韩方煜教授之后,万象城allwincity官网第二位获此殊荣的科学家。
附2:万象城allwincity官网主持获得2022年度青岛市科学技术奖清单

附3:万象城allwincity官网主持获得2022年度青岛市科学技术一等奖项目简介
1.自然科学一等奖获奖项目:“可降解聚(4-羟基丁酸酯)的化学合成与性质研究”
李志波教授主持完成的成果“可降解聚(4-羟基丁酸酯)的化学合成与性质研究”,围绕国家可持续发展和双碳战略重大需求,针对生物基、可降解聚(4-羟基丁酸酯)(P4HB)材料的化学合成这一重大科学难题,创新性地从分子层面设计合成了高效、高选择性和环境友好的有机催化体系,发展了P4HB化学合成的新方法和新技术,成功制备了高性能和功能化的系列P4HB生物医用高分子材料,形成了高效催化剂开发和高性能高分子材料合成的指导理论。研究成果处于国际领先水平,发表学术论文14篇,获授权国家发明专利6件,PCT专利3件,日本和美国发明专利各1件。项目还实现了可降解生物基聚酯领域关键技术的突破,在山东省建立了全球首套化学合成法制备P4HB的中试生产装置,奠定了我省在可再生生物基PHA聚酯材料的领先地位。该项目得到了国家自然科学基金委杰出青年基金和重点项目以及山东省自然科学基金重大基础研究项目的支持。
2.自然科学一等奖获奖项目:“求解阻塞批量流水车间调度问题的智能优化与决策方法”
于旭副教授主持完成的成果“求解阻塞批量流水车间调度问题的智能优化与决策方法”,从阻塞批量流水车间工序耦合规律、离散变量智能优化机制、调度策略跨域决策机理等方面进行了深入研究,建立了阻塞批量流水车间调度问题的多目标优化模型,提出了模型特征与优化过程知识引导的多目标智能求解方法,设计了基于共享不变量挖掘的调度策略跨域决策范式。基于上述理论与方法,开发了优势模板引导的多目标人工蜂群算法、融入重调度的鲁棒多目标遗传算法、基于域依赖特征提取的共享用户跨域推荐算法、基于域无关特征挖掘的双边跨域推荐算法,显著提高了太阳能电池板生产、多线体表面贴装和新能源客车涂装等实际调度问题的能力。本项目的5篇代表性论文分别发表在IEEE TCYB、KBS、PR等国际权威期刊上,其中ESI前1‰热点论文1篇、前1%高被引论文2篇;成果被WoS他引489次,得到周孟初、金耀初、张彦、Dustdar、Dong、Zhang等10位院士和30多位IEEE/IFAC/AAAS Fellow、国际权威期刊主编等的正面评价。成果还被国内外同行用于解决智能制造、矿井救援、桥梁维护、水流控制、数据压缩等问题,具有显著的推广应用价值。该项目得到了5 项国家自然科学基金的支持。
3.科技进步一等奖获奖项目:“万象城allwincity官网科技成果转化卓越贡献团队”
由马连湘教授主持、万象城allwincity官网牵头完成。万象城allwincity官网科技成果转移转化卓越贡献团队,依托教育部“高等学校科技成果转化和技术转移基地”建设,以省属高等学校、科研院所科技成果转化综合试点单位为契机,打造产学研融合高地,在服务国家战略和区域发展、引领行业进步中全力推动有组织科研,为高质量发展增智、聚势、赋能,成绩优异:近3年科技成果转化近1300项合同额超20亿元;通过科研成果转化或提供核心技术支撑上市的公司9家(7家在青岛),推动了产业升级;实现单笔转让7.7亿元的转化案例;发射了首个以山东省高校命名的卫星—“青科大一号”;为“天问一号”着陆火星提供自主导航关键技术;学校专利转让数连续两年列全国高校第52位;团队通过“优制度、聚资源、建平台、精服务、促转化、孵项目”构建了具有科学性、可操作性、可复制、可推广的新工科高校科技成果精准转移转化体系,因“政产学研融合”闻名的“青科大模式”广受社会赞誉。